近日,学校学子在多项竞赛中获得佳绩,集中展现了学生过硬的专业素养和学校稳步提升的教育教学质量。
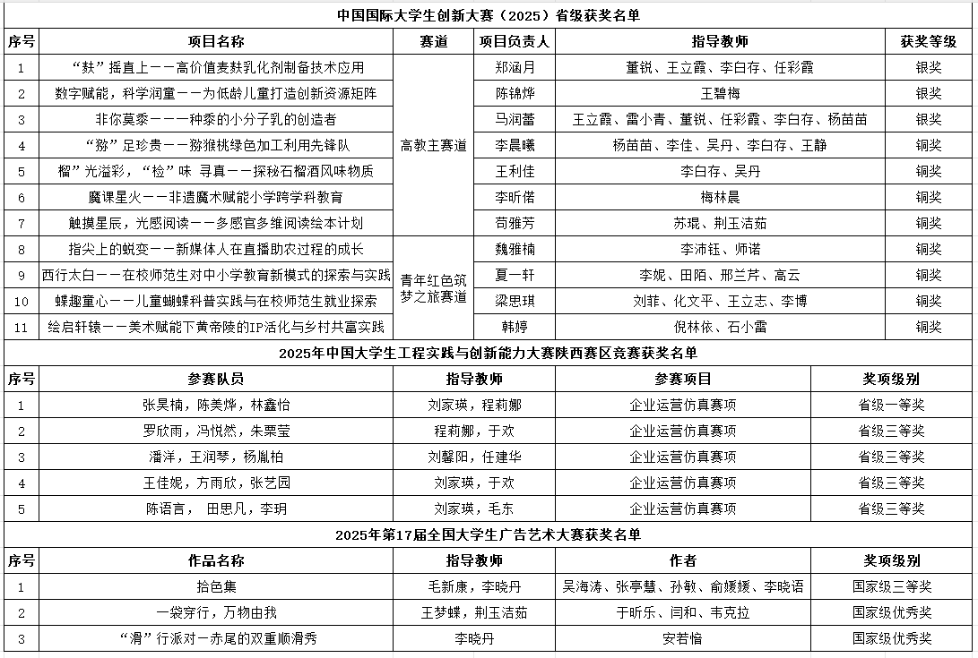
学校11个项目团队在中国国际大学生创新大赛(2025)陕西赛区省级复赛中获奖,其中银奖3项、铜奖8项。
经济与管理学院5支团队在2025年中国大学生工程实践与创新能力大赛陕西赛区中获得一等奖1项、三等奖4项。这是学校在该项比赛中首次获得省赛一等奖。
信息工程学院、人文学院在2025年第17届全国大学生广告艺术大赛中,获全国三等奖1项、全国优秀奖2项。

(供稿:教务处、经济与管理学院、人文学院 撰稿:程旭楠 审核:崔洁)